铁路机车信号原理及显示含义

2026-3-28 22:29| 发布者: 电饭锅到学校尺| 查看: 8678| 评论: 0

摘要: 铁路信号的含义大体上是红灯停、绿灯行、黄灯注意减速。依赖地面信号的方式,受天气、视线影响大,难以满足高速行车的需求。《铁路技术管理规程》规定:遇天气恶劣,信号机显示距离不足200m时,列车按机车信号的显示 ...




铁路信号的含义大体上是红灯停、绿灯行、黄灯注意减速。依赖地面信号的方式,受天气、视线影响大,难以满足高速行车的需求。《铁路技术管理规程》规定:遇天气恶劣,信号机显示距离不足200m时,列车按机车信号的显示运行。当接近地面信号机时,司机应确认地面信号,遇地面信号与机车信号显示不一致时,应立即采取减速或停车措施。由此可见,机车信号与地面信号同样具有重要作用,下面具体了解一下机车信号。



机车信号的意义
铁路沿线信号机是保障列车安全运行的关键基础设施,它通过向司机传递线路状态与道岔信息,引导列车准点平稳行驶。然而,由于这些信号设备固定于地面,在一些弯道多、隧道多的地方,司机可能在距离信号机很近的地方才能看到。同时,在雨雪、大雾、风沙等恶劣天气下,地面信号的可视距离会急剧缩短,甚至完全看不清。如果司机因为视线受阻而误读信号,将会很大程度上影响列车正常行驶。







随着列车运行速度的提升,地面信号机可视距离已难以满足司机反应需求,单纯依赖地面信号系统已无法适应现代铁路的安全要求。为此,机车信号应运而生。





机车信号安装在司机室内,通过轨道电路或无线传输,直接接收地面信号的信息,能够同步显示与地面信号一致的内容,不仅有效提升了行车安全性,也显著提高了运输组织效率,改善了司乘人员的作业环境。

机车信号的原理
我国铁路目前广泛采用的机车信号系统分为接近连续式、连续式和点式三种。



接近连续式多用于非自动闭塞区段。在进站信号机外方制动距离附近的固定地点设置发送设备,并从固定地点到进站信号机之间加装一段轨道电路。从列车最前面的车轮轧在轨道电路上时起,发送装置就连续不断地向机车上传送地面信号的信息,使机车信号机连续复示进站信号机的显示。





点式主要用于缺少可靠交流电源的非自动闭塞区段,在车站进站信号机接近区段铁路线路的固定地点安装地面设备,使机车信号机能复示进站信号机的显示状态。







连续式机车信号没有距离限制,只要列车在轨道上行驶,被机车第一轮对短路的轨道信号电流就会在钢轨周围产生磁场。装在机车上的感应器接收到信号,经过解码使机车信号机不断地显示与前方地面信号机相同的信号。



因此,连续式机车信号实际上是利用轨道电路传递前方列车运行状态的信息,自动地指挥后方续行列车,提高行车的密度、速度和安全性。与点式信号系统相比,突破距离限制的关键在于钢轨周围磁场信号的连续捕获能力,机车第一轮对短路轨道电流时形成的磁场被车载感应器实时接收。我国目前的JT1-CZ2000型机车信号车载系统设备由机车信号主机(含机车信号记录器)、机车信号机、双路接收线圈等构成。

机车信号的含义
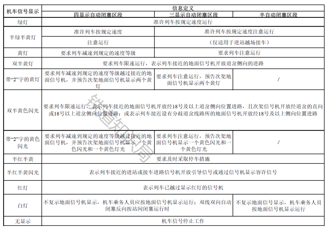
为了保证机车信号设备能在同一制式不同区段统一使用,铁路部门制定了《机车信号信息定义及分配》(TB/T3060-2002),确定了机车信号低频信息分配及对应的机车信号显示标准。这个标准定义了半自动闭塞、三显示自动闭塞、四显示自动闭塞区段各种机车信号低频信息含义。


(点击查看大图)

当机车信号机在司机室内发生信号显示顺序降级变化时,司机需依据目视信号进行标准化呼唤应答。例如,若机车信号显示绿黄灯,司机应呼唤“绿黄灯,控制速度”,并同步以手臂动作做出相应动作。

在CTCS-2级区段,当系统采用ATP模式控车时,机车信号不再作为行车凭证使用。此时,信号含义通过人机界面DMI以数字方式显示。若CTCS-2级降级运行,列车将由LKJ控车,DMI界面将显示与机车信号机对应的信号图标,司机依据该图标指示控制列车运行。





CTCS-3级列控车载设备DMI提供各类列车驾驶参考信息。司机在途中执行信号确认呼唤制度时,DMI显示警示信息、速度信息、设备状态信息、距离信息及报警信息等,可以辅助司机准确识别信号内容。


路过

雷人

握手

鲜花

鸡蛋
  • 关注微信服务号

  • 扫描下载APP

手机版|美路科技旗下网站|铁道职培 ( 鲁ICP备18021794号-3|鲁公网安备37130202372799 )

GMT+8, 2026-4-26 16:16 , Processed in 0.110195 second(s), 41 queries .

Powered by Discuz! X3.5

© 2001-2026 Discuz! Team.

  • QQ: 871889019

    客服电话

    183-9671-7087

    电子邮件

    mlkj@aliyun.com

    在线时间:9:00-21:00

  • 返回顶部