微信扫一扫 分享朋友圈

已有 1214 人浏览分享

楼主: Flechaxo - 

[供电问答] 石雄铁路建设进度帖

[复制链接]

0

主题

1

回帖

0

积分

注册会员

积分
0
发表于 2026-2-2 13:12:49 | 显示全部楼层
3

1

主题

3

回帖

32

积分

新手上路

积分
32
发表于 2026-2-2 13:14:32 | 显示全部楼层
正定东和裕华东不建设路基嘛,站前工程,有懂的不?还是都是高架

1

主题

5

回帖

44

积分

新手上路

积分
44
发表于 2026-2-2 13:16:29 | 显示全部楼层
裕华东站那边有动静吗

1

主题

6

回帖

70

积分

注册会员

积分
70
 楼主| 发表于 2026-2-2 13:17:43 | 显示全部楼层
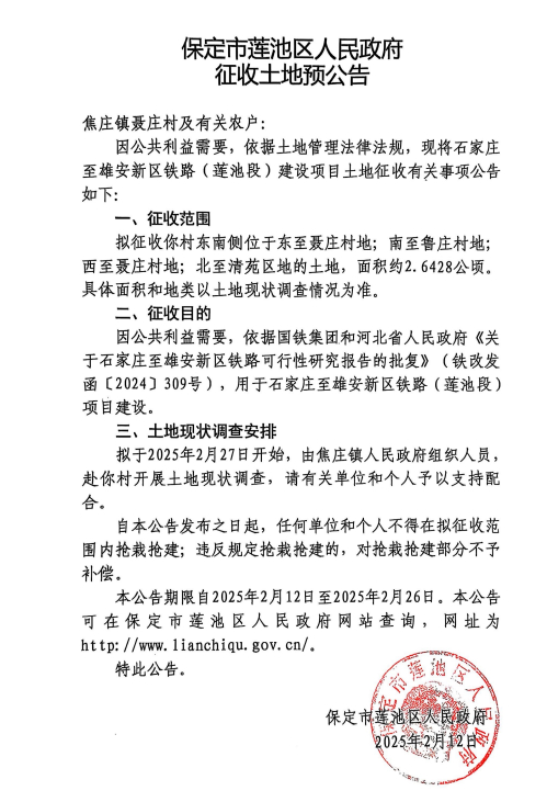
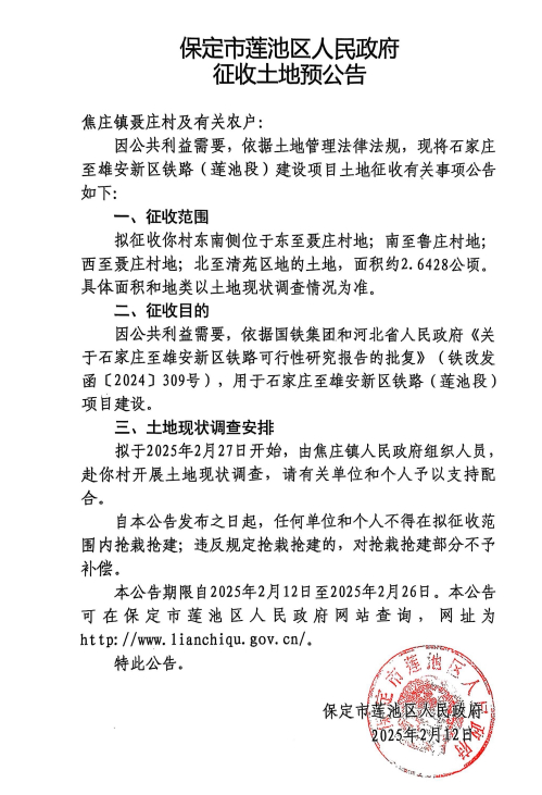
保定莲池区预征地公告

石雄铁路建设进度帖-1.jpg

1

主题

6

回帖

70

积分

注册会员

积分
70
 楼主| 发表于 2026-2-2 13:19:24 | 显示全部楼层
滹沱河特大桥作为全线控制性工程,已投入大型机械11台、施工人员214人,大临设施建设全面铺开;一分部紧盯3月2日钢筋加工厂完工目标,组织60余人昼夜攻坚;二分部加速推进拌和站、钢筋场建设,确保3月中旬验收达标;四分部已完成与地方供电局、水务局、燃气公司等产权单位的对接工作。

石雄铁路建设进度帖-1.jpg
您需要登录后才可以回帖 登录 | 立即注册

本版积分规则

0

关注

0

粉丝

1

主题
  • 关注微信服务号

  • 扫描下载APP

手机版|美路科技旗下网站|铁道职培 ( 鲁ICP备18021794号-3|鲁公网安备37130202372799 )

GMT+8, 2026-4-27 13:43 , Processed in 0.166364 second(s), 61 queries .

Powered by Discuz! X3.5

© 2001-2026 Discuz! Team.