高铁洗牌!北方第一强省,登顶了

2025-1-10 18:32| 发布者: 乐乐| 查看: 114| 评论: 0

摘要: 作者:余飞01 | 高铁大洗牌开年第一天,本号就梳理了2024年地铁城市变局情况,这一篇来看看高铁(广义高铁,时速在200公里以上)。国家铁路局官宣:2024年,全国铁路完成固定资产投资破8500亿元,同比增长11.3%,创 ...

作者:余飞

01 | 高铁大洗牌

开年第一天,本号就梳理了2024年地铁城市变局情况,这一篇来看看高铁(广义高铁,时速在200公里以上)。

国家铁路局官宣:

2024年,全国铁路完成固定资产投资破8500亿元,同比增长11.3%,创历史投资最高纪录。投产新线3113公里,其中高铁2457公里,推动全国高铁营业里程达到4.8万公里。


高铁洗牌!北方第一强省,登顶了

这些数据,继续领跑世界。

其中新增线路里程中的3113公里,高铁占了2457公里。

这2457公里新增高铁里程,来源于2024年新开通的16条线路。


高铁洗牌!北方第一强省,登顶了

制图:城市财经;数据:媒体公开报道

其中12月8日开通的荆荆高铁,让湖北唯一不通高铁的地级市荆门迎来高铁时代,湖北“市市通高铁”最后一块拼图补齐。

12月30日开通的南珠高铁南玉段,让广西玉林结束了不通高铁的历史,广西也加入了“市市通高铁”大家庭。


高铁洗牌!北方第一强省,登顶了

制图:城市财经;数据:公开报道梳理

从各省里程变化来看:

第一,山东高铁增量里程最多,一年增加了367公里。在这一增量助攻下,山东高铁总里程超越广东,登顶全国第一。

第二,浙江、四川的增量里程也在300公里以上,总里程顺势超越2000公里,排名则从2023年的第12、第13跃升至2024年年末的第11、第12位。

第三,甘肃增量里程224公里,排名从2023年的第16位跃升至第14位。

第四,广西、山西高铁增量里程在100公里以上,排名分别从2023年的第10、第19位跃升至2024年年末的第5、第18位。

第五,2024年高铁运营里程在2000公里以上的省市自治区数量增加了浙江和四川,3000公里里程以上则出现了山东和广东。

02 | 高铁里程未来将继续领跑世界

交通是经济发展的大动脉,老话说得好,要想富先修路。

中国过去四十多年的飞速发展,其实就是建立在交通飞速发展之上的。

然而中国广袤的大地上,就目前的里程来说,还不够。

2020年国家发布的《新时代交通强国铁路先行规划纲要》描绘的蓝图是:

到2035年,全国铁路网达20万公里左右,其中高铁7万公里左右,20万人口以上城市实现铁路覆盖,50万人口以上城市高铁通达。到2050年,将建成更加发达完善的现代化铁路网。

所以,未来中国的铁路建设,还将继续加码。

上周,国铁集团召开的年度工作会议上提到,预计到2030年全国铁路运营里程将达18万公里左右,其中高铁6万公里左右。

这些新建高铁,将分布在哪里?

根据广东省政府规划,到“十四五”末,广东铁路里程将达到6387公里,其中高速铁路达到3400公里,占广东铁路的53.2%。

届时,广东省将实现广州与珠三角地区各城市1小时通达,与省内其他地级城市间2小时内通达,与邻近省会城市3小时内通达,与京津冀、长三角地区和西南主要城市6-8小时通达的高速铁路网络。

高铁第一省山东,正在加快建设雄商(雄安至商丘高速铁路)、津潍(天津至潍坊高速铁路)、济滨(天津至潍坊高速铁路济南联络线)、济枣(济南至枣庄高速铁路)、潍宿(潍坊至宿迁高速铁路)和潍宿高铁至青岛连接线6条高铁,在建里程达到1340公里,总投资2689亿元人民币。预计到2025年,山东的高铁运营里程将突破4400公里。

按照规划,到2035年,山东将全面构建“四横六纵”现代化高铁网络,营运里程将达到5700公里,覆盖县域范围达到93%以上。


高铁洗牌!北方第一强省,登顶了

制图:城市财经;数据:公众号“铁道建设规划”

更重要的是,随着2023年年末江西成为全国首个市市通时速350公里高铁后,各省的竞争模式不仅仅在市市通高铁,而升级为市市通时速350公里的高铁。

江西也从过去的环江西高铁带晋级为中国高铁枢纽C位。

2013年,厦深铁路通车时,一张江西被周边省份高铁网包围的图片引来诸多关注,“环江西高铁圈”的说法不胫而走。

2014年沪昆高铁杭长段通车,江西拥有了第一条高铁,改变了江西无高铁的历史,也击穿了“环江西高铁圈”的头衔,之后江西奋起直追,一步步让江西回归中国交通大动脉的重要枢纽地位,并于2019年年末成功实现了市市通高铁,于去年年末成功成为了全国首个市市通时速350公里高铁的省份。

由此,江西的高铁地位从青铜变成了王者。

相较之下,湖北省的高铁里程为2056公里,相较于江西虽然差不太多,但排名差了很远。

安徽位列全国第四,江西第五,湖南第六,河南第十一,湖北第十二。湖北在中部地区的高铁里程,仅胜过山西。

此外,从人均高铁里程和地均高铁里程角度来看,湖北同样不够突出。

人均高铁里程江西第一,安徽第二,湖南第三,湖北第四,山西第五,河南第六。

地均高铁里程安徽第一,江西第二,河南第三,湖南第四,湖北第五,山西第六。


高铁洗牌!北方第一强省,登顶了

下一个晋级市市通时速350公里的省,大概率是河北。

雄商高铁2026年开通,河北也有望成为全国第2个“市市通350高铁”的省份。

河南的高铁项目除了郑州都市圈城际铁路为时速200公里、郑太高铁时速250公里外,其余均为时速350公里标准。

呼南高铁通道湖南段全线建成后,湖南也将实现“市市通350高铁”。

03 | 机场建设潮,也来了

除了高铁仍要如花如荼建设外,新一轮机场建设潮,也席卷而来。

2024年年初,民航局表态:

力争到2050年,建成一批世界一流的航空企业和世界一流的航空枢纽,国际航空枢纽功能体系进一步完善,支撑我国建设保障有力、人民满意、竞争一流的交通强国。


高铁洗牌!北方第一强省,登顶了

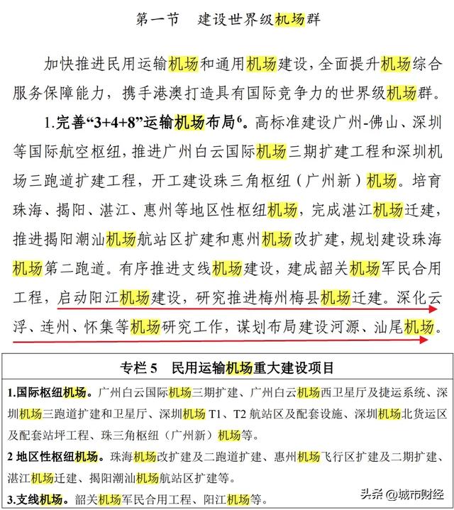
在这种背景下,去年陕西的宝鸡机场、四川的广安机场、广东的阳江机场以及广东省会广州的第二机场——珠三角枢纽机场,均获批了。

按照广东省的规划,未来还要谋划布局建设河源和汕尾机场。


高铁洗牌!北方第一强省,登顶了

来源:《广东省综合交通运输体系“十四五” 发展规划》

按照四川省的规划,到2025年,乐山机场、遂宁机场、会东机场、甘洛机场也将开建,届时四川省的已建成和在建民用运输机场数量,将达到22个。

民用运输机场数量最多的新疆已经拥有25个机场,而按照规划,未来还将建设8个,数量将达到33个。


高铁洗牌!北方第一强省,登顶了

制图:城市财经;数据:国家民航局、各地统计局

和广东一样非常稀缺机场的河南,目前有5个民航运输机场,按照规划,未来还将建设五个。包括周口机场、潢川机场、鲁山机场、三门峡机场、商丘机场。


高铁洗牌!北方第一强省,登顶了

来源:河南省政府政府官网

民航局“十四五”民用航空发展规划指标显示,2025年中国民用运输机场数量将达到270个。截至2023年年末,全国31个省市共有民用运输机场259个,因此,到明年年末,民航还要建设11个民用运输机场。


高铁洗牌!北方第一强省,登顶了

来源:国家民航局

无论是高铁竞争,还是机场竞争,本质上都是流量竞争。

正如我多次强调的,当今世界,承载流量的三大利器,一个是海港与内河港,一个是航空港,一个是陆路枢纽。全球的人、财、物、信息、技术等,都是通过以上三大利器实现流转。

随着时代变换,叠加内循环大战略,如果说过去三十年是港口城市的时代,那未来三十年将是高铁枢纽城市与航空枢纽城市的时代。

未来,得高铁枢纽、得航空枢纽者,将在地区角逐中走向前台。

当然,这并不意味着沿海城市的光环不再。不是的,在内循环的同时,我们提出的是内循环为主体,内外双循环相互促进的模式。

这就意味着,像宁波、青岛、苏州这些滨海、沿海城市,未来依旧可期。更别说深圳、上海、广州这些城市,北上广深是中国城市的主角,只要政策不变,无论哪个时代,都是光芒万丈的城市。


路过

雷人

握手

鲜花

鸡蛋
  • 关注微信服务号

  • 扫描下载APP

手机版|美路科技旗下网站|铁道职培 ( 鲁ICP备18021794号-3|鲁公网安备37130202372799 )

GMT+8, 2026-4-29 10:08 , Processed in 0.123353 second(s), 42 queries .

Powered by Discuz! X3.5

© 2001-2026 Discuz! Team.

  • QQ: 871889019

    客服电话

    183-9671-7087

    电子邮件

    mlkj@aliyun.com

    在线时间:9:00-21:00

  • 返回顶部