高铁和动车究竟有什么区别?两者概念完全不同,别再傻傻分不清了

2024-12-2 17:02| 发布者: 伤心的眼泪| 查看: 496| 评论: 0

摘要: 别再说去“坐高铁”了,其实咱们都错了。真的是如此吗?可能很多人都认为“G”字开头的就是高铁,而“D”字开头的就是动车,其实并不是。高铁的全称是“高速铁路”,动车的全称是“动车组列车”。那么这些数字到底代 ...

别再说去“坐高铁”了,其实咱们都错了。真的是如此吗?可能很多人都认为“G”字开头的就是高铁,而“D”字开头的就是动车,其实并不是。高铁的全称是“高速铁路”,动车的全称是“动车组列车”。

那么这些数字到底代表什么呢?稍后再为大家解答。所以从这里咱们看出来了吗?高铁和动车都是快速运行的客运列车,但前者是铁路系统,也就是路,或者是路+车;而后者却是铁路系统中的一种,也就是车。说白了,就是包含和被包含的区别。


高铁和动车究竟有什么区别?两者概念完全不同,别再傻傻分不清了

高铁和动车最大的区别在哪?

我们从三点来分析一下,高铁与动车的不同点。这样咱们就可以了解,什么是高铁与动车了。

速度不同;

高铁在350公里每小时级别,而动车在200公里每小时级别。也就是说在速度上高铁要比动车快。如果在这个时候出门比较急的话,那么可以乘坐高铁。


高铁和动车究竟有什么区别?两者概念完全不同,别再傻傻分不清了

行驶的铁轨不同;

高铁采用的是标准重轨铺设,而动车使用的铁轨,它是高铁专用铁轨,也可以是改良的普通铁轨。


高铁和动车究竟有什么区别?两者概念完全不同,别再傻傻分不清了

工作原理不同;

高铁不用火车头来牵引列车,而是用动车组。它的整个车轮跟着一起跑非常的团结,且灵活。除此之外,在站台上面也有区别。高铁的站台比较少,而动车的站台比较多。


高铁和动车究竟有什么区别?两者概念完全不同,别再傻傻分不清了

在此我们来看一下,那些数字又代表着什么呢?来我们先来看一看,从上海到北京这张车票,从这里我们可以看到一个“G”开头的字母,后面带着数字“104”。

一般在候车室咱们听到的就是“高104列车XXX”,可能大家觉得没错,这不就是高铁吗?其实并没有那么简单。


高铁和动车究竟有什么区别?两者概念完全不同,别再傻傻分不清了

高铁动车数字前面带有不同“字母”的意思,分别是:

字母“K”读“快”,指的是快速旅客列车;运行速度每小时120公里。

字母“D”读“动”,指的是普通动车组列车;运行速度每小时200到250公里。

字母“G”读“高”,指的是高速动车组列车;运行速度最快可达到每小时400公里,标准速度每小时350公里。

字母“Z”读“直”,指的是直达特别快速旅客列车;运行速度每小时160公里。

字母“C”读“城”,指的是城际旅客列车;运行速度每小时160到200公里。

字母“T”读“特”,指的是特别快速旅客列车;运行速度每小时140公里。

其实从这四个字母当中,不难看出“G”字开头的速度是最快的,能达到这个速度的非复兴号莫属了。其次是“D”字开头、“Z”字开头、“C”字开头、“T”字开头,最后是“K”字开头。


高铁和动车究竟有什么区别?两者概念完全不同,别再傻傻分不清了

高铁和动车哪个舒服?

其实这两者的舒适度都差不多,不管是它们的座椅,还是它们的整洁度方面都是一样的。唯一好一点的那就是商务座吧,高铁上的商务座环境比较好,服务也相对于其他的要好。

说到服务,商务座真的没得说,我们坐普通的座椅都是自带吃的,但是商务座就不同,毕竟钱花得多,所以在这当中乘务员会配备一些食物给乘客们食用。

但是也有人认为高铁比较舒适,因为它的速度更快,而且更平稳。从下面这张图片中,就很好地诠释的高铁的平稳性。该男子把硬币放在高铁的窗户上,硬币立起来了。随后竖起了大拇指,内心是这样的:高铁牛逼!


高铁和动车究竟有什么区别?两者概念完全不同,别再傻傻分不清了

如果要跟火车对比的话,那么区别可就大了,说到火车,其实它就跟公交车的位置一样的,很狭小。在高铁上,我们可以把行李放在身边,但是在火车上却不行,它一定要放在行李架上。

它的速度也远比高铁要慢,一段路程坐火车可能需要三个小时,但是坐高铁只需要一个半小时,方可到达目的地。当然这都是要看乘客们到底想坐高铁还是火车了,如果要求速度快的话,坐高铁是最方便的。


高铁和动车究竟有什么区别?两者概念完全不同,别再傻傻分不清了

高速铁路先于动车发展吗?

并非如此,实际上早在上世纪90年代就有部分早期型号的“国产动车组”上线运行了。比如中华之星号动车组、蓝箭号动车组等,但因技术不成熟,并没有大规模量产。

而如今却不一样了,在交通发展的历史上,我国高铁动车组基础是很薄弱的,但是通过不断地砥砺奋进以及后发优势,咱们的技术早已追赶上来了,甚至走向了世界前沿。

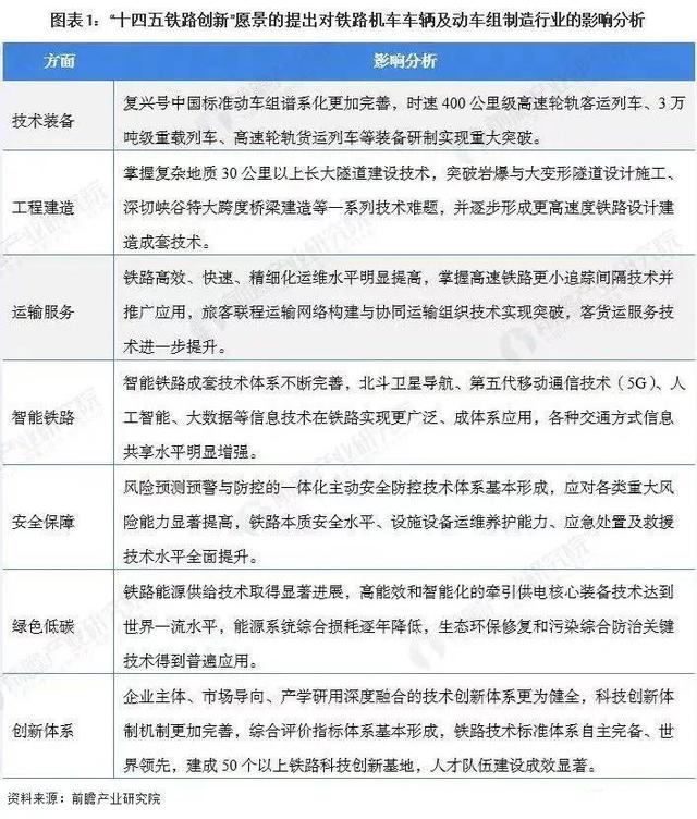
在此为了推动铁路高质量的发展,支撑科技强国,交通强国的建设,国家铁路局组织编制了《“十四五”铁路科技创新规划》,如图:


高铁和动车究竟有什么区别?两者概念完全不同,别再傻傻分不清了

在这当中“智能高铁”的规划更引人注意,明确了在之后将会大力的发展北斗卫星导航、5G、人工智能、大数据等信息技术。也就是说,在未来咱们的高铁将会拥有更多的“高科技”。

的确如此,虽说我们的高铁技术是第一,但是在这方面我们还需要进一步的完善,并不是在这方面停滞不前,还需要不断地创新。当然,在发展的过程中安全保障绝对是第一位。

其实说实话,高铁不仅是为了让人与人之间的距离缩短作为交通工具的使用,更是我们走向国外的“一张名片”,更是实现了从“引进来”到“走出去”。


高铁和动车究竟有什么区别?两者概念完全不同,别再傻傻分不清了

我国的高铁更是绽放出了“中国速度”与“中国激情”!从引进到消化吸收,再到自主创新,高铁技术已经实现了领跑世界。更是带动部分地区的高铁快速发展。

我国的高铁凭借着自身的实力,已经走向了世界,也向所有的人证明了“中国速度”到底有多快。我们国家敢称第二,没有人敢称第一。实际上这就是一个国家的实力,因为我们明白只有自己掌握技术,才能走得更快,发展得更好。


高铁和动车究竟有什么区别?两者概念完全不同,别再傻傻分不清了

总之不管是高铁还是动车,它们都是咱们国家的实力所在,当然像我们这些老百姓认为只要坐车方便就好。什么高铁,什么动车只需了解就好。

除此之外,我们老百姓也都明白现在的交通工具实在是太方便了,尤其是高铁速度让人惊叹不已。“嗖的一下”,就能见到自己的家人了。

从日常的生活以及附近的建设都可以看到,咱们国家的实力越来越雄厚了。而高铁不仅限于大城市,在不久将会走向小城市,甚至往更偏远的地区发展着。

让我们拭目以待吧!


路过

雷人

握手

鲜花

鸡蛋
  • 关注微信服务号

  • 扫描下载APP

手机版|美路科技旗下网站|铁道职培 ( 鲁ICP备18021794号-3|鲁公网安备37130202372799 )

GMT+8, 2026-3-11 09:36 , Processed in 0.116282 second(s), 41 queries .

Powered by Discuz! X3.5

© 2001-2026 Discuz! Team.

  • QQ: 871889019

    客服电话

    183-9671-7087

    电子邮件

    mlkj@aliyun.com

    在线时间:9:00-21:00

  • 返回顶部