微信扫一扫 分享朋友圈

已有 8135 人浏览分享

绍兴“9·13”城轨列车撞人事故调查报告公布

[复制链接]

4

主题

4

回帖

100

积分

注册会员

积分
100
发表于 2025-12-27 21:25:55 | 显示全部楼层 |阅读模式
w1.jpg

w2.jpg

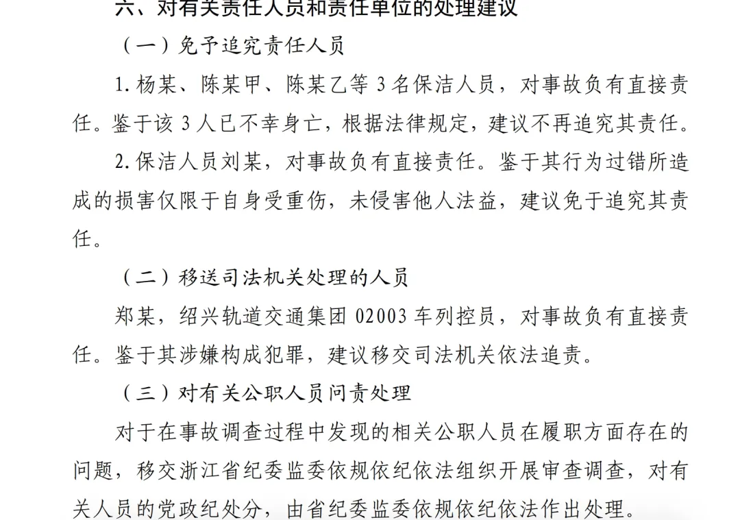
浙江省交通运输厅官网消息:12月25日,该网法定主动公开页面-安全应急-警示案例栏目公布《绍兴“9·13”轨道交通2号线列车撞击事故调查报告》。事故原因是4名保洁员擅自进入正线及02003车列控员郑某未制止且跟随,二者均被认定负直接责任,当值02003车列控员郑某因涉嫌犯罪被建议移交司法。

2025年9月13日23时25分许,绍兴市轨道交通2号线一返场维修的空载列车,在檀渎站开往豆姜站下行区间与4名保洁人员发生碰撞,造成3人死亡、1人重伤。直接经济损失654万元。

调查认定,绍兴市“9·13”轨道交通较大事故是一起因涉事企业安全风险辨识管控不到位、从业人员违反安全操作规程等导致3人死亡、1人重伤的生产安全责任事故。




w3.jpg





2025年9月13日22时30分08秒,绍兴轨道交通2号线一期当日末班车02003车由人民医院总院站开往檀渎方向,4名保洁人员在豆姜站上行站台登乘列车,檀渎站清客后,随车到豆姜站存车线Ⅰ道开展车厢内保洁工作。02003车打扫完毕后,4名保洁人员须按规定路线在02003车列控员郑某带领下从豆姜站存车线Ⅰ道步行至存车线Ⅱ道,继续执行02005车保洁作业;4名保洁人员下车后,未按规定路径行走,违规进入下行正线轨行区,02003车列控员郑某见状后无有效劝阻行为,并跟随保洁人员行走。23时25分14秒,02004车以FAM(全自动驾驶模式)模式运行至豆姜站下行道岔区域位置,与4名保洁人员发生碰撞。
综合相关技术调查结论,认定本起事故直接原因为:4名保洁人员从豆姜站存车线I道前往存车线Ⅱ道途中,未按规定路线行走,擅自进入正线区域;02003车列控员郑某未按规定路径执行带道任务,在未向调度申请授权走行正线情况下擅自进入正线轨行区行车区域,对保洁人员行走路径错误进入未授权区域的行为,未采取有效的制止措施,未按规定及时汇报行车调度员,仍跟随4名保洁人员行走在错误路径上,直至返场检修列车与保洁员发生碰撞。
运营单位(绍兴轨道交通集团)方面,制定的走行路径不合理,存在电缆、配电箱、备用钢轨等设施设备,最宽处为 86 厘米,最窄处为 30 厘米,通道狭窄、通行不畅,导致相关工作人员养成了基本不按该路径行走,通过申请正线区域防护后沿正线行走的习惯。针对豆姜站轨行区复杂环境,未严格督促落实豆姜站轨行区相关管理制度,加强风险防范和管控。对保洁单位的合同履约监管不到位,对浙江亚太酒店物业服务有限公司分包等违反合同约定行为未进行有效监督。

w4.jpg

保洁单位(浙江亚太酒店物业服务有限公司等)方面,未认真履行日常安全管理责任,安全教育培训流于形式,未对豆姜站的特殊情况对保洁人员开展针对性培训,保洁人员未按规定穿戴反光背心等安全防护用品。保洁人员安全意识不强,安全风险认识不足。


事故调查组通过调查取证、检测分析,排除车辆、信号、现场环境照度等指标不符合要求因素;排除当值行车岗行车调度员王某、02004 车列控员秦某等违章操作因素;排除涉事列控员无证驾驶、相关工作人员和保洁人员酒后作业等因素。

w5.jpg

w6.jpg

绍兴“9·13”轨道交通2号线列车撞击事故调查报告:

http://jtyst.zj.gov.cn/col/col1229248402/jsal/art/2025/art_b3c8e066fc73414792e21410fe4995b8.html

w7.jpg

学习业务知识
了解铁路资讯
请关注
铁道知识局
(部分内容来源:轨道世界、新华社、央视网)

w8.jpg

w9.jpg
戳阅读原文,了解更多知识和资讯!
您需要登录后才可以回帖 登录 | 立即注册

本版积分规则

0

关注

0

粉丝

4

主题
  • 关注微信服务号

  • 扫描下载APP

手机版|美路科技旗下网站|铁道职培 ( 鲁ICP备18021794号-3|鲁公网安备37130202372799 )

GMT+8, 2026-3-10 05:12 , Processed in 0.165457 second(s), 65 queries .

Powered by Discuz! X3.5

© 2001-2026 Discuz! Team.